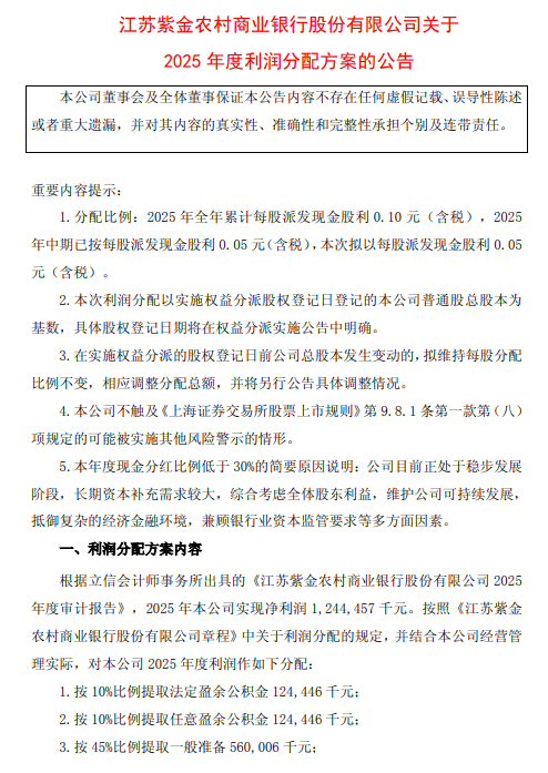
紫金银行发布2025年年度利润分配方案 拟10派0.5元
4月23日金融一线消息,紫金银行发布2025 年年度利润分配方案,拟以每股派发现金股利0.05元(含税)。



本文目录一览: 1、郑州十五天天气 2、桂林市天气预报十五天 3、外蒙古天气预报15天 4、如何查询宁波十五天天气预报? 5、洛阳最近十五天天气 郑州十五天天气 1、郑州十五天天气预...
多年来与特朗普屡有摩擦的欧洲和亚洲盟友并不急于响应这位美国总统的要求,掺和一场由他发起、且其声称已经获胜的战争。 对于特朗普要求协助重新开放霍尔木兹海峡的呼吁,各国的反应从谨慎、冷淡到直接拒绝...
行业消息人士周日透露,韩国三星集团实际控制人家族将于本月晚些时候,完成针对已故会长李健熙遗留资产约12万亿韩元(合80亿美元)遗产税的缴纳工作。 该税款自2021年起分五年分期支付,此次缴清标...
炒股就看金麒麟分析师研报,权威,专业,及时,全面,助您挖掘潜力主题机会! 来源:深圳商报 3月27日,牧原股份发表年报,公司2025年实现营业收入1441.45亿元,同比增长4.49%;归...
专题:智能电动汽车发展高层论坛(2026) 4月11日-12日,智能电动汽车发展高层论坛(2026)在北京召开。海南省新能源汽车促进中心主任张海涛出席并演讲。 张海涛介绍,海南正全面推进新能...